Tags: #notes
Links: Dashboard General Psychology
Biology of Behavior
Nervous System
Neurons
A. Nerve Cells
They send, receive, process info
B. 3 Major Parts
- Cell body (SOMA)
- Nourishes, maintains neuron
- key role in whether neuron will 'fire'
- Dendrites
- Receive info 100s/1000s per neuron
- Axon (Direction of communication)
- Sends info One per neuron
Axon Terminals (Not focus)
- Sends info One per neuron
C. How neurons Communicate
Neuron "fires" or sends a signal
- within a single neuron: action potential
- When the neuron fires:
- First section of axon opens "gates" and positively charged ions flood in. then then next section and so on.
- The ions are pumped back outside and the process restarts
- This can happen 100 or 1000 times per second.
- Neurons do not touch, the synaptic gap is a very narrow divide.
- Gap between neurons called synapse
- Neurotransmitters are chemicals sent by the axon
- NT's are released and move across the synapse to receptors located on dendrites of receiving neuron.
D. Neurotransmitters
- Dozens of types
- NTTs only march with some receptors
- threshold: neuron must simultaneously receive message from many neurons for it to fire.
- Examples of NTS
- Acetylcholine--memory. Alzheimer's
- endorphins-- natural painkiller, boost mood
- Serotonin--sleep, appetite, mood. Depression
- Reuptake
- SSRI's: eg Prozac, Paxil, Zoloft
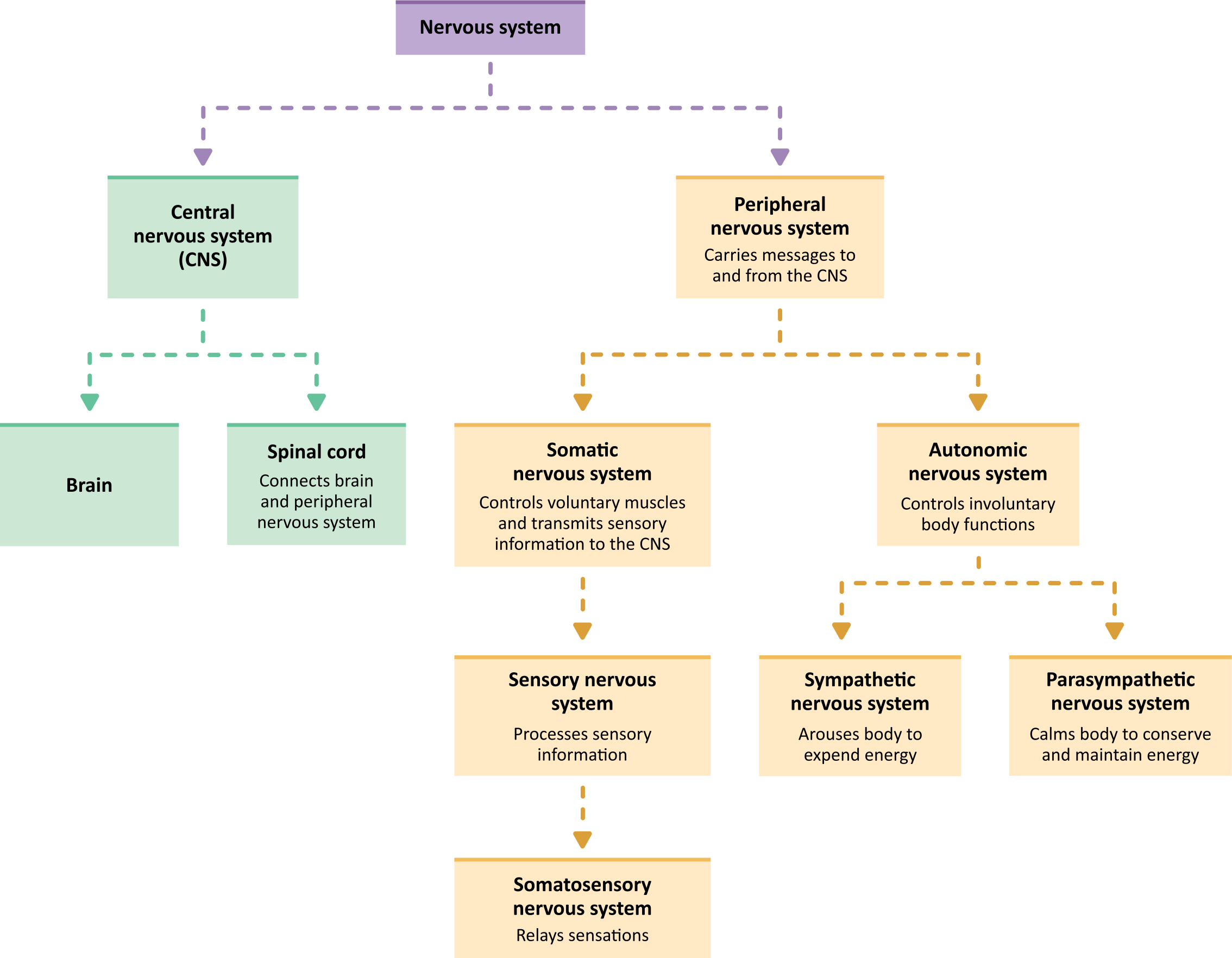
Subsystems of the Nervous System
A. Chart Showing Divisions of the NS

B. Fight or Flight
- The Sympathetic part of your nervous system takes over during flight or flight.
- Eyes dilate. salivary glands are inhabited, Bronchi and lungs relax, heart accelerates, digestion is inhibited, Gallbladder releases glucose, bladder relaxes, and the sex organs are inhibited when danger is perceived.
- After, your parasympathetic ns takes over. It reverses what your sympathetic ns did during the perceived danger.
Brain
A. Weight: Less than 3 lbs
B. Most complex entity in known universe, yet extremely efficient.
1. Three Layers of the Brain
- Brainstem--controls functions necessary for survival
- Middle layer--emotions and motivation-eg limbic system, hypothalamus.
- Cerebrum
- Outer layer is called the cerebral cortex--1/8 inch thick--75% of brain cells
- Complex thinking
2. Left & Right Hemisphere of brain
- They specialize however they are connected
2. Both hemispheres are working always
3. Being "left-brained" or "right-brained" are fallacious and myths - Left side
1. Controls right side of body
2. Verbal
3. Logic
4. Sequencing/steps
5. Breaks into into parts
6. Positives emotions - Right
1. Controls left side of body
2. Nonverbal
3. Spatial
4. Reading emotional tone in voices
5. Music
6. Creative
7. Negative Emotions
3. Lobes
Four in each hemisphere
All humans have the same colored brain, oxygen exposure turns it gray
- Frontal Lobe
- Functions: reasoning, language, pronunciation, speech, writing, grammar, movement, planning, emotions, social behavior
- Damage:
- Can't talk or with difficulty (but can sing)
- inertia (Lack of motivation to move)
- bland emotionally, don't care about pain
- stuck on tasks
- Phineas Gage (man in 1800s)
- supervisor for men laying railroad track
- He blew up rocks with tamping rods
- He accidentally blew himself up, survived with damaged frontal lobe.
- Huge change in personality, he became very rude, crude, and hostile.
- Temporal Lobe
- Major Functions: Hearing (left temp lobe processing means of speech sounds)
- Vision, memory, personality
- Damage:
- Aphasia--hear but can't comprehend speech
- Compulsive talking
- Can't recognize people by face (right-side)
- egocentric(selfish), suspicious
- Parietal lobe
- Functions: touch, vision, perception of space, locating the source of speech sounds, some language skills
- Damage
- lose ability to read
- lose ability to write
- perceive part of picture, but not whole
- Neglect syndrome-- (right parietal lobe)
- Occipital lobe
- Major Function: process Vision
- Hit head (Seeing stars)
- Damage:
- Hole in Field Of Vision
- Blindness (severe damage)
- Visual Agnosia (lack of knowledge of what you are seeing)
- Homonculus
- Motor cortex (left hemisphere section controls the right side of the body)
- Sensory Cortex (left hemisphere section receives input from the body's right side.)
- controls touch and sensation

Plasticity of the Brain
- Flexible in function
- Recent research: neurogenesis is lifelong
- Stem cells-- learning and memory divide and mature throughout adulthood
- Can anything increase or decrease production of new neurons in the brain?
- Increases production of new neurons
- Physical exercise
- Effortful mental activity
- Complex Environmental